Visualizações: 580
Exame Resolvido de Biologia – UP (2025)
O Exame Resolvido de Biologia – UP (2025) foi elaborado para apoiar candidatos que participaram no exame de admissão e estudantes que se preparam para o acesso ao ensino superior público em Moçambique. Este Exame Resolvido apresenta as respostas correctas acompanhadas de explicações claras e objectivas, permitindo compreender os conteúdos biológicos mais cobrados, a lógica das questões e os critérios de avaliação utilizados pela banca examinadora. Trata-se de um material essencial para quem pretende rever a matéria, corrigir erros frequentes e estudar com base num modelo real e actualizado.
Disponível na Biblioteca Eduskills, o Exame Resolvido de Biologia – UP (2025) é igualmente indicado para candidatos da Universidade Pedagógica, bem como para estudantes que concorrem a universidades que realizam o mesmo exame de Biologia, nomeadamente a Universidade Rovuma (UniRovuma), a Universidade Púnguè (UniPúnguè) e a Universidade Licungo (UniLicungo). Este conteúdo é ideal para quem pesquisa por exame de biologia resolvido, exame de admissão UP 2025, exames resolvidos em PDF e preparação para o exame de Biologia, contribuindo significativamente para aumentar as chances de aprovação nas universidades públicas.
Perguntas e Respostas do Exame de Admissão de Biologia – UP (2025)
1. O instrumento usado para observar os organelos celulares chama-se:
A. Lupa
B. Estereoscópio
C. Microscópio
D. Binóculos
Resposta correcta: C. Microscópio
Explicação: Os organelos celulares são estruturas muito pequenas, invisíveis a olho nu, mesmo com boa visão. Para observá-los é necessário um instrumento capaz de ampliar imagens milhares de vezes, como o microscópio. A lupa e os binóculos apenas ampliam objectos visíveis, não sendo suficientes para observar células. O estereoscópio é usado para objectos maiores e tridimensionais. Assim, o microscópio é o instrumento fundamental para o estudo da citologia.
2. Todas as células possuem:
A. Parede celular, citoplasma e material genético
B. Membrana celular, citoplasma e material genético
C. Parede celular, mitocôndria e núcleo individualizado
D. Membrana celular, citoplasma e núcleo individualizado
Resposta correcta: B. Membrana celular, citoplasma e material genético
Explicação: Todas as células, sem excepção, possuem uma membrana celular que as delimita, citoplasma onde ocorrem as reações químicas e material genético responsável pelas informações hereditárias. Algumas células não possuem parede celular, como as células animais. Outras não têm núcleo individualizado, como as bactérias. No entanto, membrana, citoplasma e material genético estão presentes em todos os tipos celulares.
3. Escherichia coli é uma bactéria procarionte. Isso significa que essa bactéria:
A. É parasita obrigatório
B. Não apresenta cromossomas
C. Não apresenta DNA como material genético
D. Não apresenta núcleo organizado
Resposta correcta: D. Não apresenta núcleo organizado
Explicação: As bactérias procariontes não possuem núcleo delimitado por membrana nuclear. O DNA está presente, mas encontra-se disperso no citoplasma, numa região chamada nucleoide. Isso diferencia as bactérias das células eucarióticas, que possuem núcleo organizado. A ausência de núcleo verdadeiro é uma das principais características das células procariontes. Portanto, Escherichia coli não apresenta núcleo organizado.
4. A célula representada na figura abaixo é encontrada em:

A. Todos os seres vivos
B. Fungos, plantas e animais
C. Bactérias e vírus
D. Animais
Resposta correcta: B. Fungos, plantas e animais
Explicação: A figura representa uma célula eucariótica, caracterizada pela presença de núcleo bem definido e vários organelos celulares. Esse tipo de célula é encontrado em organismos mais complexos, como fungos, plantas e animais. Bactérias não possuem núcleo organizado e vírus não são considerados células. Por isso, apenas fungos, plantas e animais apresentam células como a da figura.
5. São funções vitais da célula:
A. Nascer, crescer, desenvolver e morrer
B. Irritabilidade, homeostase, metabolismo celular
C. Nutrição, desenvolvimento e morte
D. Transporte activo e passivo
Resposta correcta: B. Irritabilidade, homeostase, metabolismo celular
Explicação: As funções vitais da célula incluem a capacidade de responder a estímulos do meio, chamada irritabilidade. A homeostase permite manter o equilíbrio interno, garantindo o funcionamento adequado da célula. O metabolismo celular envolve todas as reações químicas necessárias para obter energia e produzir substâncias. Essas funções são essenciais para a sobrevivência celular. Sem elas, a célula não consegue manter a vida.
6. É função da parede celular:
A. Dar rigidez à célula
B. Transportar substâncias que entram e saem da célula
C. Sintetizar proteínas
D. Controlar toda a actividade celular
Resposta correcta: A. Dar rigidez à célula
Explicação: A parede celular tem como principal função dar rigidez, protecção e sustentação à célula. Ela impede que a célula se rompa quando absorve muita água. Está presente nas células vegetais, dos fungos e das bactérias. O transporte de substâncias é função da membrana celular. A síntese de proteínas ocorre nos ribossomas e o controlo celular no núcleo.
7. O transporte da água na célula se dá por:
A. Pinocitose
B. Bomba de sódio e potássio
C. Difusão simples
D. Osmose
Resposta correcta: D. Osmose
Explicação: A osmose é o processo pelo qual a água se desloca através da membrana celular semipermeável. Esse movimento ocorre do meio menos concentrado para o meio mais concentrado em solutos. A osmose é fundamental para manter o equilíbrio hídrico da célula. A bomba de sódio e potássio transporta iões, não água. A pinocitose envolve partículas líquidas maiores.
8. Não são seres unicelulares os seguintes:
A. Bactérias, vírus e protozoários
B. Protozoários e fungos
C. Fungos e plantas
D. Bactérias e animais
Resposta correcta: C. Fungos e plantas
Explicação: As plantas são sempre organismos multicelulares, formados por muitas células. Os fungos, na sua maioria, também são multicelulares, como os cogumelos. Bactérias e protozoários são tipicamente unicelulares. Vírus nem sequer são considerados células. Portanto, fungos e plantas não são seres unicelulares.
9. Sobre o ciclo celular, está correcto afirmar que:
A. A duração do ciclo depende do estado fisiológico da célula
B. Alterna-se em mitose e meiose
C. Só ocorre nas células de organismos multicelulares
D. Na fase G1 ocorre a duplicação do ADN
Resposta correcta: A. A duração do ciclo depende do estado fisiológico da célula
Explicação: O ciclo celular pode ter duração variável dependendo do tipo e da função da célula. Células que se dividem com frequência têm ciclos mais curtos. Outras podem permanecer longos períodos sem se dividir. A duplicação do ADN ocorre na fase S, e não na G1. O ciclo celular ocorre tanto em organismos unicelulares quanto multicelulares.
10. O ciclo celular é o conjunto de eventos que ocorrem durante o período em que uma célula se forma, até que ela própria se divida. Portanto, a divisão é importante pois:
A. É durante este processo que as células eucarióticas duplicam o seu ADN e ocorre a recombinação génica
B. Permite que as células produzam energia e realizem a fotossíntese
C. Contribui para que as células transcrevam o material genético e produzam proteínas
D. Resulta na multiplicação e reprodução celular
Resposta correcta: D. Resulta na multiplicação e reprodução celular
Explicação: A divisão celular é essencial para o crescimento dos organismos multicelulares. Ela permite a substituição de células envelhecidas ou danificadas. Nos organismos unicelulares, a divisão celular é responsável pela reprodução. Sem a divisão celular, não haveria aumento do número de células nem continuidade da vida. Por isso, a multiplicação celular é fundamental para os seres vivos.
11. O modelo abaixo representa a configuração molecular da membrana celular, segundo Singer e Nicholson. Acerca do modelo proposto, assinale a alternativa incorrecta.

A) O algarismo 1 assinala a extremidade polar (hidrófila) das moléculas lipídicas.
B) O algarismo 2 assinala a extremidade apolar (hidrófoba) das moléculas lipídicas.
C) O algarismo 3 assinala uma molécula de proteína.
D) O algarismo 4 assinala uma molécula de proteína que faz parte do glicocálix.
Resposta correcta: D) O algarismo 4 assinala uma molécula de proteína que faz parte do glicocálix.
Explicação: O modelo do mosaico fluido mostra que o glicocálix é constituído por cadeias de hidratos de carbono associadas a proteínas ou lipídios. Essas cadeias ficam sempre voltadas para o exterior da célula. No esquema apresentado, o algarismo 4 não representa correctamente uma proteína associada ao glicocálix. As proteínas da membrana podem ser integrais ou periféricas, mas o glicocálix refere-se especificamente às cadeias de açúcares. Por isso, essa alternativa está incorrecta.
12. Um bioquímico mediu a quantidade de DNA em células cultivadas em laboratório e verificou que a quantidade de DNA na célula duplicou:
A) entre as fases G1 e G2 do ciclo celular.
B) entre a prófase e a anáfase da mitose.
C) durante a metáfase do ciclo celular.
D) entre a prófase I e a prófase II da meiose.
Resposta correcta: A) entre as fases G1 e G2 do ciclo celular
Explicação: A duplicação do DNA ocorre durante a fase S do ciclo celular. Essa fase está localizada entre a fase G1 e a fase G2 da interfase. É nesse momento que o material genético é copiado para que cada célula filha receba a mesma informação genética. Durante a mitose, o DNA apenas se organiza e se separa, mas não se duplica. Portanto, a alternativa correcta é entre G1 e G2.
13. Ao caracterizarmos os eventos da mitose e meiose, não está correcto afirmar o seguinte:
A) A mitose ocorre em células somáticas e a meiose ocorre em células germinativas.
B) As células filhas são geneticamente iguais à célula mãe.
C) A meiose garante a variabilidade genética.
D) São fases da mitose a prófase, metáfase, anáfase e telófase.
Resposta correcta: B) As células filhas são geneticamente iguais à célula mãe.
Explicação: Essa afirmação está incorrecta porque só na mitose as células filhas são geneticamente idênticas à célula mãe. Na meiose, as células filhas são geneticamente diferentes entre si e da célula mãe. Isso ocorre devido à recombinação genética e à segregação independente dos cromossomos. A meiose é responsável pela diversidade genética dos organismos. Portanto, essa alternativa não está correcta no contexto da comparação entre mitose e meiose.
14. Considerando uma célula com 6 cromossomos (2n = 6) e que esteja em divisão, o esquema abaixo representa uma:

A) anáfase I da meiose.
B) metáfase da meiose.
C) metáfase II da meiose.
D) anáfase mitótica.
Resposta correcta: A) anáfase I da meiose
Explicação: Na anáfase I da meiose ocorre a separação dos cromossomos homólogos. Cada cromossomo ainda possui duas cromátides irmãs unidas. Esse tipo de separação não acontece na mitose, mas é característica exclusiva da meiose I. Como a célula possui 2n = 6, os homólogos são separados em pares. O esquema apresentado corresponde exactamente a essa fase.
15. A transmissão de características de pais para filhos chama-se:
A) Herança
B) Transdução
C) Genótipo
D) Hereditariedade
Resposta correcta: D) Hereditariedade
Explicação: Hereditariedade é o processo pelo qual as características biológicas são transmitidas de uma geração para outra. Esse fenómeno ocorre através dos genes, que estão localizados nos cromossomos. A herança refere-se às características em si, enquanto hereditariedade refere-se ao processo de transmissão. Genótipo é a constituição genética do indivíduo. Assim, o termo correcto é hereditariedade.
16. A probabilidade de um casal heterozigoto para um gene recessivo que causa albinismo ter um filho com a pigmentação normal é de:
A) 0%
B) 50%
C) 75%
D) 100%
Resposta correcta: C) 75%.
Explicação: Quando ambos os pais são heterozigotos (Aa), o cruzamento produz as combinações AA, Aa, Aa e aa. Apenas o genótipo aa manifesta o albinismo. Os genótipos AA e Aa apresentam pigmentação normal. Assim, três em cada quatro possibilidades resultam em filhos com pigmentação normal. Portanto, a probabilidade é de 75%.
17. Uma planta A e outra B, com ervilhas amarelas e de genótipos desconhecidos, foram cruzadas com plantas C que produzem ervilhas verdes. O cruzamento A × C originou 100% de plantas com ervilhas amarelas e o cruzamento B × C originou 50% de plantas com ervilhas amarelas e 50% verdes. Os genótipos das plantas A, B e C são respectivamente:
A) VV, vv, Vv
B) VV, Vv, vv
C) Vv, vv, vv
D) vv, VV, Vv
Resposta correcta: B) VV, Vv, vv
Explicação: A cor amarela é dominante (V) e a verde é recessiva (v). A planta C produz ervilhas verdes, logo é homozigota recessiva (vv). A planta A, ao cruzar com C, gerou apenas plantas amarelas, indicando que é homozigota dominante (VV). A planta B gerou metade amarelas e metade verdes, mostrando que é heterozigota (Vv). Assim, os genótipos corretos são VV, Vv e vv.
18. Sobre a recombinação genética, é correcto afirmar que:
A) a principal diferença entre os tipos de recombinação é que ocorrem em etapas diferentes da mitose.
B) este processo amplia a variabilidade das espécies.
C) ocorre sempre em conjunto com mutação génica.
D) é característica de seres com reprodução assexuada.
Resposta correcta: B) este processo amplia a variabilidade das espécies.
Explicação: A recombinação genética ocorre principalmente durante a meiose. Ela permite a troca de segmentos entre cromossomos homólogos. Esse processo aumenta a diversidade genética entre os indivíduos da mesma espécie. Não ocorre na mitose nem está associada obrigatoriamente a mutações. É típica da reprodução sexuada e fundamental para a evolução das espécies.
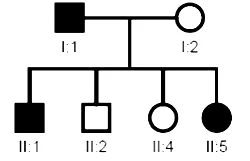
19. Na genealogia abaixo, os indivíduos assinalados a preto apresentam uma anomalia determinada por um gene dominante. Analisando essa genealogia, é correcto afirmar:

A) Apenas os indivíduos I-1 e I-2 são heterozigotos.
B) Todos os indivíduos afectados são homozigotos.
C) Todos os indivíduos não afectados são heterozigotos.
D) Apenas os indivíduos I-1 e I-2 são homozigotos.
Resposta correcta: A) Apenas os indivíduos I-1 e I-2 são heterozigotos
Explicação: Sendo a anomalia determinada por um gene dominante, os indivíduos não afectados são obrigatoriamente homozigotos recessivos. Os indivíduos afectados podem ser heterozigotos ou homozigotos dominantes. Pela análise da genealogia, observa-se que I-1 e I-2 transmitem a característica, mas têm descendentes não afectados. Isso indica que são heterozigotos. Portanto, a alternativa correcta é a letra A.
20. Os grupos sanguíneos ABO são determinados por três alelos diferentes de um único gene: Iᴬ, Iᴮ e i. O conhecimento sobre estes é muito importante em casos de transfusão de sangue. Assinale a alternativa correcta:
A) O dador universal apresenta aglutinogénios nas hemácias e possui aglutininas anti-A e anti-B.
B) Nos humanos existem três tipos de grupos sanguíneos: A, B e AB.
C) Se um dos pais é do grupo sanguíneo A e o outro é do grupo sanguíneo B, todos os filhos serão do grupo sanguíneo AB.
D) Uma pessoa do grupo sanguíneo B pode receber sangue de outra do grupo sanguíneo B ou AB.
Resposta correcta: D) Uma pessoa do grupo sanguíneo B pode receber sangue de outra do grupo sanguíneo B ou AB.
Explicação: Uma pessoa do grupo sanguíneo B possui aglutinogénio B nas hemácias e aglutininas anti-A no plasma. Por isso, não pode receber sangue do grupo A. Pode receber sangue do grupo B, que é compatível, e do grupo AB, que não possui aglutininas. O grupo O é o verdadeiro dador universal, sem aglutinogénios. Assim, a alternativa correcta é a letra D.
21. Um homem apresenta o genótipo Aa Bb CC dd e a sua esposa o genótipo aa Bb cc Dd. Qual é a probabilidade desse casal ter um filho do sexo masculino e portador dos genes bb?
A) 1/4
B) 1/8
C) 1/2
D) 3/64
Resposta correcta: B) 1/8.
Explicação: Para que o filho seja do sexo masculino, a probabilidade é de 1/2. Em relação ao gene B, ambos os pais são Bb, o que dá uma probabilidade de 1/4 para o genótipo bb. Os outros genes não interferem no resultado pedido. Multiplicando as probabilidades (1/2 × 1/4), obtém-se 1/8. Assim, a probabilidade final é de 1/8.
22. As cianobactérias, também chamadas de algas azuis, não estão incluídas no Reino conhecido como Protista, no qual se encontram algumas algas microscópicas. De acordo com a classificação dos cinco reinos proposta por Whittaker, as cianobactérias estão inseridas no:
A) Monera
B) Reino Protista
C) Reino Fungi
D) Reino Plantae
Resposta correcta: A) Monera.
Explicação: As cianobactérias são organismos procariontes, ou seja, não possuem núcleo organizado. Na classificação de Whittaker, todos os seres procariontes são incluídos no Reino Monera. Embora realizem fotossíntese, não são plantas verdadeiras. A ausência de núcleo é o critério principal para sua classificação. Por isso, pertencem ao Reino Monera.
23. Ordenando as categorias taxonómicas em função daquela que alberga menor número de indivíduos para a que alberga maior número de indivíduos, identifique a sequência correcta:
A) Família, ordem, género e espécie
B) Ordem, família, género e espécie
C) Espécie, género, família e ordem
D) Espécie, género, ordem e família
Resposta correcta: C) Espécie, género, família e ordem.
Explicação: A espécie é a categoria taxonómica mais específica e com menor número de indivíduos. O género reúne várias espécies semelhantes. A família agrupa géneros aparentados e a ordem reúne várias famílias. Assim, a sequência correcta vai da menor para a maior categoria. Portanto, a ordem correcta é espécie, género, família e ordem.
24. A nomenclatura correcta para a espécie humana é:
A) Homo Sapiens
B) homo sapiens
C) homo Sapiens
D) Homo sapiens
Resposta correcta: D) Homo sapiens.
Explicação: Na nomenclatura binomial, o nome do género começa com letra maiúscula e o da espécie com letra minúscula. Ambos devem ser escritos em itálico ou sublinhados quando manuscritos. Para os seres humanos, o género é Homo e a espécie é sapiens. As outras opções apresentam erros de grafia. Por isso, a forma correcta é Homo sapiens.
25. Não é característica dos indivíduos do reino Monera:
A) Serem seres unicelulares
B) Terem organização celular bastante simples
C) Locomoverem-se por meio de pseudópodes
D) Causarem doenças ao Homem, como por exemplo a cólera
Resposta correcta: C) Locomoverem-se por meio de pseudópodes
Explicação: Os seres do Reino Monera são unicelulares e possuem organização celular simples. Muitas bactérias causam doenças, como a cólera. No entanto, os pseudópodes são estruturas de locomoção típicas de protozoários. As bactérias movem-se principalmente por flagelos ou não se locomovem. Assim, essa alternativa não é característica do Reino Monera.
26. A figura abaixo representa:

A) Uma planta
B) Um fungo
C) Uma hidra
D) Um micélio
Resposta correcta: B) Um fungo.
Explicação: A figura apresenta uma estrutura semelhante a um cogumelo, típica dos fungos. Os fungos não possuem clorofila e não realizam fotossíntese. Eles obtêm nutrientes por absorção. A hidra é um animal aquático, e o micélio corresponde apenas à parte filamentosa do fungo. Portanto, a figura representa um fungo.
27. É um exemplo de planta avascular:
A) Mangueira
B) Pinheiro
C) Polipódio
D) Musgo
Resposta correcta: D) Musgo
Explicação: Plantas avasculares não possuem vasos condutores de seiva, como xilema e floema. O musgo é um exemplo clássico desse grupo. Mangueira, pinheiro e polipódio possuem vasos condutores. Por isso, são plantas vasculares. Assim, o musgo é a alternativa correcta.
28. Sobre o reino animal, seleccione a afirmação incorrecta:
A) Os moluscos cordados são celomados
B) Actualmente, os Cnidários são considerados celenterados
C) A ténia é um platelminto
D) Com excepção dos crustáceos, todos os artrópodes possuem traqueia
Resposta correcta: A) Os moluscos cordados são celomados.
Explicação: Moluscos e cordados são filos distintos, não existindo “moluscos cordados”. Ambos são celomados, mas pertencem a grupos diferentes. As outras afirmações estão corretas: cnidários são celenterados, a ténia é um platelminto e muitos artrópodes respiram por traqueias. Portanto, a alternativa A está incorrecta. É um erro conceitual de classificação zoológica.
29. São tecidos meristemáticos:
A) Xilema e floema primários
B) Raiz, caule e folhas
C) Os tecidos vegetais com capacidade de realizar sucessivas divisões mitóticas
D) Os tecidos que apresentam células especializadas e sem capacidade de se dividir
Resposta correcta: C) Os tecidos vegetais com capacidade de realizar sucessivas divisões mitóticas.
Explicação: Os tecidos meristemáticos são formados por células indiferenciadas. Essas células têm grande capacidade de divisão por mitose. São responsáveis pelo crescimento da planta em comprimento e espessura. Diferem dos tecidos permanentes, que já estão especializados. Por isso, a definição correcta é a alternativa C.
30. As trocas gasosas entre a planta e o meio ambiente ocorrem por meio de:
A) Ostíolos
B) Estomas
C) Estromas
D) Vasos crivados
Resposta correcta: B) Estomas.
Explicação: Os estomas são pequenas aberturas presentes principalmente nas folhas. Eles permitem a entrada de dióxido de carbono e a saída de oxigénio e vapor de água. As trocas gasosas são essenciais para a fotossíntese e a respiração. Ostíolos não são estruturas vegetais, e vasos crivados transportam seiva elaborada. Portanto, os estomas são responsáveis pelas trocas gasosas.
31. É correcta afirmar que a seiva bruta:
A) É constituída por água e matéria orgânica produzida nas folhas
B) É transportada através do xilema
C) Ascende a planta por força de gravidade
D) É transportada através do floema
Resposta correcta: B) É transportada através do xilema
Explicação: A seiva bruta é composta por água e sais minerais absorvidos pelas raízes. Ela é transportada pelo xilema até às folhas. Esse transporte ocorre contra a gravidade, devido à transpiração e à capilaridade. O floema transporta a seiva elaborada. Assim, a alternativa correta é a letra B.
32. Durante o ciclo de Calvin ocorre:
A) A síntese de compostos orgânicos
B) A fixação de oxigénio
C) A produção de NADP⁺
D) A libertação de CO₂
Resposta correcta: A) A síntese de compostos orgânicos
Explicação: O ciclo de Calvin ocorre na fase escura da fotossíntese. Nesse processo, o dióxido de carbono é fixado e convertido em compostos orgânicos. A energia utilizada vem do ATP e do NADPH produzidos na fase luminosa. Não há libertação de oxigénio nessa etapa. Portanto, ocorre a síntese de substâncias orgânicas.
33. Assinale a alternativa que não influencia directamente a realização da fotossíntese nas plantas:
A) Intensidade da luz
B) Concentração de dióxido de carbono
C) Altura da planta
D) Idade da folha
Resposta correcta: C) Altura da planta
Explicação: A fotossíntese depende directamente da intensidade luminosa, da concentração de dióxido de carbono e do estado fisiológico da folha. A idade da folha influencia a quantidade de clorofila disponível. A altura da planta, por si só, não interfere diretamente no processo fotossintético. Plantas altas e baixas podem realizar fotossíntese normalmente. Por isso, a alternativa correta é a letra C.
34. O proprietário de um viveiro de plantas deseja incrementar seu lucro com o aumento da produção de mudas provenientes de brotação. Para tanto, solicita a orientação de um especialista que recomendou o tratamento das mudas com hormônios vegetais que:
A) O ácido abscísico, para propiciar o fechamento estomático
B) A auxina, para promover o enraizamento de estacas
C) A citocinina, para estimular a germinação
D) O etileno, para intensificar a maturação dos frutos
Resposta correcta: B) A auxina, para promover o enraizamento de estacas.
Explicação: A auxina é um hormônio vegetal directamente relacionado ao crescimento e ao alongamento celular. Ela atua de forma intensa no estímulo à formação de raízes adventícias em estacas. Por isso, é amplamente utilizada em viveiros para aumentar a produção de mudas por brotação. O ácido abscísico atua no fechamento estomático, a citocinina estimula a divisão celular e o etileno está ligado à maturação dos frutos. Assim, a auxina é a mais indicada para o enraizamento.
35. A figura abaixo representa a espécie Mimosa pudica. Essa planta, conhecida popularmente como “dormideira”, reage ao toque com o movimento de fechamento das folhas, conforme indicado pela seta. Esse exemplo de reacção nas plantas é conhecido como:

A) Nictinastia
B) Sismonastia
C) Tigmotropismo
D) Geotropismo
Resposta correcta: B) Sismonastia
Explicação: A sismonastia é um movimento vegetal provocado por estímulos mecânicos, como o toque. No caso da Mimosa pudica, o contacto físico provoca o fechamento rápido das folhas. Esse movimento não depende da direção do estímulo, mas da sua intensidade. Por isso, não se trata de tropismo, que é um crescimento orientado. Assim, o movimento observado é classificado como sismonastia.
36. O crescimento e o desenvolvimento das plantas são controlados por interacções de factores externos e internos. Entre os factores internos destacam-se os hormônios vegetais, em especial as auxinas. O gráfico ilustra a influência da concentração de auxina no crescimento de diferentes partes das plantas. Analisando o gráfico e considerando o mecanismo de acção das auxinas, é CORRECTO afirmar que:

A) O aumento da concentração de auxina promove o aumento do tamanho das raízes formadas
B) As células são mais sensíveis à auxina do que as raízes
C) A faixa de concentração óptima de actuação da auxina varia conforme a parte da planta
D) A auxina, quando em altas concentrações, pode ser usada como herbicida
Resposta correcta: C) A faixa de concentração óptima de actuação da auxina varia conforme a parte da planta.
Explicação: A auxina actua de maneira diferente conforme a parte da planta analisada. As raízes, por exemplo, são mais sensíveis à auxina do que o caule. Concentrações baixas estimulam o crescimento das raízes, enquanto concentrações mais elevadas estimulam o caule. Concentrações excessivas podem inibir o crescimento. Portanto, existe uma faixa ideal de actuação da auxina que varia de acordo com o órgão vegetal.
37. Não é um tecido animal o seguinte:
A) Adiposo
B) Nervoso
C) Epiderme
D) Esclerênquima
Resposta correcta: D) Esclerênquima
Explicação: O esclerênquima é um tecido vegetal responsável pela sustentação das plantas. Ele é constituído por células mortas com paredes celulares espessas e lignificadas. Os tecidos adiposo, nervoso e epiderme fazem parte dos tecidos animais. Assim, o esclerênquima não pertence ao reino animal. Logo, a alternativa correcta é a letra D.
38. Corpo celular, dendrites e axónio constituem:
A) Osteoblasto
B) Plaqueta
C) O neurónio
D) O tecido animal
Resposta correcta: C) O neurónio
Explicação: O neurónio é a célula especializada do sistema nervoso. Ele é constituído por corpo celular, dendrites e axónio. As dendrites recebem os impulsos nervosos, enquanto o axónio os transmite. Osteoblastos são células ósseas e plaquetas participam da coagulação sanguínea. Portanto, essa estrutura corresponde ao neurónio.
39. No intestino delgado actuam as seguintes enzimas:
A) Lactase e maltase
B) Pepsina e lactase
C) Amilase e maltase
D) Tripsina e sacarase
Resposta correcta: A) Lactase e maltase
Explicação: No intestino delgado ocorre a digestão final dos alimentos. Enzimas como lactase e maltase actuam na digestão de dissacarídeos, transformando-os em monossacarídeos. A pepsina actua no estômago, e a amilase inicia a digestão do amido na boca. A tripsina actua sobre proteínas. Assim, láctase e maltase são típicas do intestino delgado.
40. A hormona que regula a quantidade de açúcar no sangue:
A) É produzida na tiróide
B) Chama-se diabetes
C) É a insulina
D) Ocorre apenas nas mulheres
Resposta correcta: C) É a insulina
Explicação: A insulina é uma hormona produzida pelo pâncreas. Ela regula a quantidade de glicose no sangue, facilitando a entrada do açúcar nas células. Quando há deficiência ou resistência à insulina, ocorre a diabetes. A tiroide produz outras hormonas, como a tiroxina. Portanto, a hormona responsável pelo controlo do açúcar no sangue é a insulina.
41. A figura abaixo representa ao lado:

A) Sistema urinário de répteis
B) Sistema circulatório das aves
C) Circulação dupla e incompleta
D) O coração humano
Resposta correcta: A) Sistema urinário de répteis.
Explicação: A figura apresenta rins, ureteres e cloaca, estruturas típicas do sistema urinário dos répteis. Esses animais excretam principalmente ácido úrico. O coração humano e o sistema circulatório das aves apresentam estruturas diferentes. A circulação dupla incompleta refere-se a anfíbios e répteis, mas não corresponde à figura. Portanto, trata-se do sistema urinário de répteis.
42. Um peixe tipicamente marinho é introduzido num ambiente contendo água doce. Analisando o balanço osmótico, podemos dizer que:
A) O corpo do peixe perde água para o meio externo
B) A água do meio externo, menos concentrado, penetra no corpo do peixe
C) A água do meio externo, mais concentrado, penetra no corpo do peixe
D) Não ocorre nenhuma troca osmótica
Resposta correcta: B) A água do meio externo, menos concentrado, penetra no corpo do peixe.
Explicação: O corpo do peixe marinho é mais concentrado em sais do que a água doce. Quando colocado em água doce, ocorre osmose. A água desloca-se do meio menos concentrado para o mais concentrado. Assim, a água do meio externo entra no corpo do peixe. Esse desequilíbrio pode causar sérios problemas fisiológicos ao animal.
43. Nos mamíferos, as trocas gasosas ocorrem:
A) Na traqueia
B) Nos brônquios
C) Nas guelras
D) Nos alvéolos
Resposta correcta: D) Nos alvéolos
Explicação: Nos mamíferos, as trocas gasosas ocorrem nos alvéolos pulmonares. Essas estruturas possuem paredes muito finas e são ricamente vascularizadas. É nos alvéolos que o oxigénio passa para o sangue e o dióxido de carbono é eliminado. A traqueia e os brônquios apenas conduzem o ar. As guelras são estruturas respiratórias de peixes.
44. Substâncias, como o álcool, quando ingeridas em excesso são consideradas tóxicas e podem ocasionar mudança de comportamento e falta de consciência do indivíduo. Qual o órgão humano responsável pela desintoxicação dessa substância do sangue?
A) Coração
B) Pâncreas
C) Fígado
D) Estômago
Resposta correcta: C) Fígado.
Explicação: O fígado é o principal órgão responsável pela desintoxicação do sangue. Ele metaboliza substâncias tóxicas, como o álcool, transformando-as em compostos menos nocivos ao organismo. Quando o consumo de álcool é excessivo, o fígado pode ficar sobrecarregado. Isso provoca alterações no funcionamento do corpo e no comportamento. Portanto, é o fígado que realiza a desintoxicação do álcool no organismo humano.
45. Borboleta, lula e avestruz têm como principal excreta nitrogenado, respectivamente:
A) Ácido úrico, amónia e ácido úrico
B) Ácido úrico, ureia e amónia
C) Amónia, ácido úrico e amónia
D) Amónia, ureia e ácido úrico
Resposta correcta: A) Ácido úrico, amónia e ácido úrico.
Explicação: Os insectos, como a borboleta, excretam principalmente ácido úrico, o que permite economia de água. A lula, sendo um animal aquático, elimina amónia, que é altamente tóxica, mas facilmente diluída na água. As aves, como o avestruz, também excretam ácido úrico, pois isso reduz a perda de água. Esse tipo de excreção é uma adaptação ao ambiente. Assim, a sequência correta é ácido úrico, amónia e ácido úrico.
46. Observe as alternativas abaixo e marque aquela que representa a ordem correcta dos níveis de organização em Ecologia, do grupo mais restrito para o mais amplo:
A) População → ecossistema → biosfera → comunidade
B) População → comunidade → ecossistema → biosfera
C) Comunidade → população → ecossistema → biosfera
D) Biosfera → ecossistema → comunidade → população
Resposta correcta: B) População → comunidade → ecossistema → biosfera.
Explicação: Em Ecologia, a população é o nível mais restrito, formada por indivíduos da mesma espécie. A comunidade reúne várias populações diferentes que vivem numa mesma área. O ecossistema inclui a comunidade e os factores abióticos do ambiente. A biosfera é o nível mais amplo, englobando todos os ecossistemas da Terra. Portanto, essa é a ordem correcta dos níveis de organização ecológica.
47. A imagem abaixo representa:

A) Cadeia alimentar
B) Ecossistema
C) Teia alimentar
D) Nível trófico
Resposta correcta: C) Teia alimentar.
Explicação: A teia alimentar é formada por várias cadeias alimentares interligadas. Ela mostra relações alimentares complexas entre diferentes organismos de um mesmo ambiente. Ao contrário da cadeia alimentar simples, a teia representa múltiplas possibilidades de alimentação. Isso reflecte melhor a realidade dos ecossistemas naturais. Portanto, a imagem corresponde a uma teia alimentar.
48. O inquilinismo é considerado por muitos autores um tipo específico de:
A) Competição
B) Parasitismo
C) Comensalismo
D) Mutualismo
Resposta correcta: D) Mutualismo.
Explicação: No inquilinismo, uma espécie utiliza outra como abrigo ou suporte, sem causar prejuízo. Em alguns casos, a espécie hospedeira também pode beneficiar-se dessa relação. Por isso, muitos autores consideram o inquilinismo como uma forma específica de mutualismo. Trata-se de uma relação ecológica harmónica. Assim, a alternativa correta é mutualismo.
49. A cadeia alimentar que disponibiliza uma menor quantidade de energia para os níveis superiores é composta por:
A) Dois níveis tróficos
B) Três níveis tróficos
C) Quatro níveis tróficos
D) Cinco níveis tróficos
Resposta correcta: C) Quatro níveis tróficos
Explicação: A cada nível trófico ocorre perda de energia sob a forma de calor. Quanto maior o número de níveis tróficos, menor será a energia disponível para os níveis superiores. Cadeias alimentares mais longas são menos eficientes energeticamente. Assim, uma cadeia com quatro níveis tróficos já apresenta grande redução de energia no topo. Por isso, essa é a alternativa correta.
50. O local onde vive determinada espécie é:
A) Ecossistema
B) Habitat
C) Nicho
D) Comunidade
Resposta correcta: B) Habitat
Explicação: Habitat é o local físico onde uma espécie vive e se desenvolve. Ele fornece as condições necessárias para a sobrevivência do organismo, como alimento, abrigo e clima. O nicho refere-se ao papel funcional da espécie no ecossistema. A comunidade inclui várias espécies, e o ecossistema inclui factores bióticos e abióticos. Portanto, o local onde vive uma espécie chama-se habitat.
51. Não é exemplo de uma relação ecológica harmónica:
A) Parasitismo
B) Micorriza
C) Liquen
D) Simbiose
Resposta correcta: A) Parasitismo
Explicação: No parasitismo, uma espécie beneficia-se enquanto a outra é prejudicada. Por isso, trata-se de uma relação ecológica desarmónica. Micorrizas, líquenes e simbiose são exemplos de relações harmónicas, nas quais não há prejuízo entre os organismos envolvidos. Essas relações podem beneficiar ambas as espécies. Assim, o parasitismo não é harmónico.
52. Considerando a problemática do acúmulo dos resíduos sólidos, identifique a melhor estratégia de mitigar:
A) Queima dos resíduos acumulados
B) Aumento da capacidade das lixeiras municipais/comunitárias
C) Reaproveitamento dos resíduos
D) Enterrar os resíduos em locais apropriados
Resposta correcta: C) Reaproveitamento dos resíduos.
Explicação: O reaproveitamento dos resíduos reduz a quantidade de lixo produzido. Ele contribui para a preservação dos recursos naturais e diminui a poluição ambiental. A queima e o enterramento podem causar impactos ambientais negativos. O aumento das lixeiras não resolve o problema na origem. Assim, a melhor estratégia é o reaproveitamento dos resíduos.\
53. Moçambique, assim como muitas regiões da Terra, ressente-se dos efeitos das mudanças climáticas. As consequências negativas das mudanças são:
A) Desenvolvimento tecnológico
B) Aumento da temperatura média global
C) Aumento das áreas geladas
D) Aumento da urbanização
Resposta correcta: B) Aumento da temperatura média global.
Explicação: O aumento da temperatura média global é uma das principais consequências das mudanças climáticas. Esse fenómeno provoca secas, ciclones mais intensos e elevação do nível do mar. Países como Moçambique são fortemente afectados por esses impactos. As outras alternativas não representam consequências directas das mudanças climáticas. Portanto, a resposta correcta é o aumento da temperatura global.
54. Não é uma estratégia para reduzir o efeito de estufa e contribuir para o desenvolvimento sustentável do nosso país o seguinte:
A) Economia no consumo de água e energia
B) Uso de compostos orgânicos na agricultura
C) Criação de áreas verdes
D) O uso de espécies vegetais do mangal para a produção de carvão
Resposta correcta: D) O uso de espécies vegetais do mangal para a produção de carvão.
Explicação: A destruição do mangal para produção de carvão contribui para o aumento do dióxido de carbono na atmosfera. Os mangais são ecossistemas importantes na absorção de carbono. A sua destruição agrava o efeito de estufa. As outras alternativas ajudam a reduzir impactos ambientais e promovem sustentabilidade. Portanto, essa prática não contribui para a redução do efeito de estufa.
Ver Outros Exames Resolvidos
Ver Outros Exames de Admissão